设为首页
收藏本站
开启辅助访问
欢迎您,请
登录
或
注册
搜索
搜索
热门搜索:
迈瑞
磁共振
东软
空气消毒机
飞利浦c型臂
胎儿
飞利浦
柯达dr维修
50ma
床
高频电刀
华玺输液泵
冷光源
加速器
招标预算
西门子
飞利浦C型臂
胎心
东芝彩超
飞利浦M3046
迈瑞生化
快捷导航
文库
文章
帖子
所有分类
医用配件
监护仪/心电图机
呼吸机/麻醉机
检验设备
监护仪/心电图机
监护仪
心电图机
除颤仪
血氧仪
胎监仪
电子血压计
脑电图机
其它
呼吸机/麻醉机
呼吸机
麻醉机
其它
检验设备
血细胞分仪板
生化分析仪
电解质分析仪
血气分析仪
凝血分析仪
血流变分析仪
尿液分析仪
免疫分析仪
其它
影像设备
CT
DSA
普放设备
MRI
加速器
附属设备
超声
其它
手术器械/内镜
软镜
硬镜
冷光源
电刀
手术器械
其它
血透机/水处理
血透机
水处理
耗材
医用灯泡
监护仪耗材
呼吸机耗材
医用灯泡
无影灯灯泡
生化仪灯泡
监护仪耗材
导联线
氧饱和度探头
胎心监护探头
血压袖带
其它
呼吸机耗材
螺纹管
氧电池
积水杯
通气面罩
呼吸气囊
细菌过滤器
其它
医用电池
心电图机电池
除颤/监护电池
血压计电池
注射泵电池
其它电池
维修服务
电源维修
手术器械维修
影像设备维修
电源维修
彩超电源
呼吸机电源
其它电源
手术器械维修
高频电刀
普通器械
影像设备维修
CT
MRI
普放
超彩
麻醉呼吸机维修
麻醉机维修
呼吸机维修
监护/心电维修
监护仪维修
心电图机维修
胎心监护维修
除颤仪维修
电子血压计维修
内镜维修
摄像机
软镜
硬镜
气腹机
其它
其它
血透机维修
其它
通用配件
电子元器件
显卡
显示屏
电子元器件
二极管
三极管
场效应管
电容
电阻
IC芯片
其它
显卡
PCI-E 接口
AGP接口
图形工作站卡
PCI接口
其它
显示屏
工控显示屏
其它
存储设备
CF卡
TF卡
SD卡
硬盘
其它
五金配件
螺丝
螺幅
其它
机电产品
其它
其它
工具/资料
图书
维修资料
维修工具
图书
维修用书
考试用书
管理用书
其它
维修资料
影像设备
检验设备
监护除颤
呼吸麻醉
其它
维修工具
普通工具
备份工具
检测设备/模拟器
其它
其它
模拟器
检测设备
其它
医械展台
检验设备
影像超声
监护除颤
检验设备
影像超声
监护除颤
医用光学
腹腔镜
实验仪器
康复理疗
消毒灭菌
其它
首页
资讯
技术
市场
数字
综合
维修
基础
经验
案例
公司
管理
制度
计量
质控
法规
职场
考试
培训
招聘
感悟
文库
论坛
发现
签到
黄页
名片
医工商城
APP下载
本版
用户
医学工程在线
»
论坛
›
技术讨论二区(影像)
›
普放设备
›
求F30-ⅡG型双床双管200MAX线机电路图
论坛积分体系说明
|
用户须知
本论坛版主工作制度(讨论稿)
第三方维修公司汇总,欢迎补充
技术精湛的工程师加入
|
新人必读帖
2012年版主招募中,欢迎加入
等待验证会员请讲
|
医工币充值说明
论坛广告位列表及报价
我来说说“医学工程在线”的定位
论坛获取金币的方法总结
大文件上传方法图解说明
医学工程在线论坛评分细则
空位待租,可链接到指定网址
1
2
/ 2 页
返回列表
楼主:
befe
[设备故障求助]
求F30-ⅡG型双床双管200MAX线机电路图
[复制链接]
曾祥高
曾祥高
当前离线
积分
766
IP卡
狗仔卡
发表于 2011-2-27 19:51:40
|
显示全部楼层
老大。春节期间很少上网,刚刚看看您的帖子,查了一下,2001年的有一份,不知你手上的是哪一份?
回复
支持
反对
使用道具
举报
显身卡
befe
befe
当前离线
积分
2362
IP卡
狗仔卡
楼主
|
发表于 2011-2-27 21:33:15
|
显示全部楼层
本帖最后由 befe 于 2011-2-28 17:28 编辑
回复
11#
曾祥高
曾总!你好!
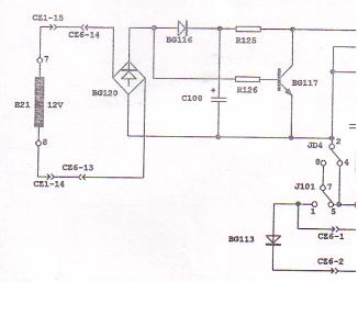
我这是北京万东04年4月出厂的F30-ⅡG型X线机,双床双管200AM的,它曾设了一只B21的小型控制变压器,输出三组电压;好象是控制着手闸时间、旋阳、保护等电路什么的,因没电路图也没仔细去分析了。01年的只要计时器板是新版的应该可以;你先发一张有B21在内的图看看。万分感谢!
回复
支持
反对
使用道具
举报
显身卡
曾祥高
曾祥高
当前离线
积分
766
IP卡
狗仔卡
发表于 2011-2-28 11:46:24
|
显示全部楼层
局部
回复
10#
befe
老大,你说的是不是这一个变压器,我只扫了这一部分,你看一下,也可以加我QQ342563448,是的话再发给你。
回复
支持
反对
使用道具
举报
显身卡
befe
befe
当前离线
积分
2362
IP卡
狗仔卡
楼主
|
发表于 2011-2-28 16:46:22
|
显示全部楼层
本帖最后由 befe 于 2011-3-4 15:18 编辑
回复
13#
曾祥高
好的!就是这个变压器!B21次级输出有三组线圈就对了,现在看到了次级绕组(7、8)的绕组,应该为次级的第三组,另外摄片限时电路是有两套的话,那应该就是该图了;,因早期产品只有B20,是没有B21的,同时早期产品只有一套限时电路,现我已加你QQ,请等会你确认后再聊吧!另外你还可以加入我们这个技术讨论群,这是管理员刚建的,感兴趣的话,趁早还没满员时加入吧!其群号为QQ110647261(是医工在线配件交流讨论群,只需身分验证就能加入。)
回复
支持
反对
使用道具
举报
显身卡
befe
befe
当前离线
积分
2362
IP卡
狗仔卡
楼主
|
发表于 2011-3-4 14:45:24
|
显示全部楼层
本帖最后由 befe 于 2011-3-4 15:22 编辑
回复
13#
曾祥高
翱翔天空;QQ342563448,你是这个号为何老联系不上?真是工作太忙了阿!打扰了!
回复
支持
反对
使用道具
举报
显身卡
befe
befe
当前离线
积分
2362
IP卡
狗仔卡
楼主
|
发表于 2011-3-4 15:13:54
|
显示全部楼层
回复
9#
houbr
射线机维修技术交流,QQ:516386805,我已加了前面这个,是的吗?
回复
支持
反对
使用道具
举报
显身卡
HHmedical
HHmedical
当前离线
积分
406
IP卡
狗仔卡
发表于 2011-3-20 13:27:43
|
显示全部楼层
我上传了一个,不知能否用上
回复
支持
反对
使用道具
举报
显身卡
befe
befe
当前离线
积分
2362
IP卡
狗仔卡
楼主
|
发表于 2011-3-21 23:11:28
|
显示全部楼层
本帖最后由 befe 于 2011-3-21 23:31 编辑
回复
17#
HHmedical
万分感谢上传,但尚末见到。不知兄弟传在何方,请详告为盼。
回复
支持
反对
使用道具
举报
显身卡
刘天朕
刘天朕
当前离线
积分
227
IP卡
狗仔卡
发表于 2011-3-28 17:27:37
|
显示全部楼层
回复
1#
befe
找到了吗
回复
支持
反对
使用道具
举报
显身卡
小城之春
小城之春
当前离线
积分
237
IP卡
狗仔卡
发表于 2012-5-4 17:48:16
|
显示全部楼层
和F30—ⅡD(F)差不多的吧
回复
支持
反对
使用道具
举报
显身卡
1
2
/ 2 页
返回列表
发表回复
高级模式
B
Color
Image
Link
Quote
Code
Smilies
您需要登录后才可以回帖
登录
|
注册
本版积分规则
发表回复
回帖后跳转到最后一页
浏览过的版块
每日签到
监护除颤
帮助中心
用户须知
论坛相关
积分相关
其他相关问题
积分相关
我的积分
积分充值
积分兑换
我的积分记录
网站积分规则
医工发现
维修电话
每日签到
个人设置
修改头像
修改个人资料
空间设置
修改密码
QQ绑定
关于我们
网站简介
联系我们
网站地图
免责声明
扫码打开小程序
扫码安装APP
快速回复
返回顶部
返回列表