欢迎您,请 登录 或 注册

论坛积分体系说明|用户须知
本论坛版主工作制度(讨论稿)
第三方维修公司汇总,欢迎补充
技术精湛的工程师加入|新人必读帖
2012年版主招募中,欢迎加入
等待验证会员请讲|医工币充值说明
论坛广告位列表及报价
我来说说“医学工程在线”的定位
论坛获取金币的方法总结
大文件上传方法图解说明
医学工程在线论坛评分细则
空位待租,可链接到指定网址
查看: 6580|回复: 19

飞利浦呼吸机V60呼吸机通电后无法开机

  [复制链接]
发表于 2022-1-20 10:32:41 | 显示全部楼层 |阅读模式
飞利浦呼吸机V60呼吸机通电后无法开机,蜂鸣器间歇性响,红色报警灯闪烁,拆机测量电源管理板J1接头有24.2V,14.5V;J3接头以右上角黑色线作为参考线测得电压有两组3.2V,5V,2.4V,12.4V。请问兄弟们这是否正常?维修手册说应该有35V的,没找到,没有标明接口定义,也无法确认,谢谢。
发表于 2022-1-20 14:28:30 | 显示全部楼层
35V电源应该是供马达的,不过电压要通过几个继电器连接马达电源插座
已绑定手机
发表于 2022-1-20 17:14:08 来自手机 | 显示全部楼层
电源管理板故障,通病,换个芯片就好
 楼主| 发表于 2022-1-20 21:02:35 来自手机 | 显示全部楼层
本帖最后由 qiaozhi119 于 2022-1-20 21:13 编辑
引用: 星图源医疗 发表于 2022-1-20 17:14
电源管理板故障,通病,换个芯片就好

能说下是哪个芯片吗?或者J3接口电压定义有吗?查了维修手册没有说J3接口说明
 楼主| 发表于 2022-1-20 21:12:15 来自手机 | 显示全部楼层
tsect 发表于 2022-1-20 14:28
35V电源应该是供马达的,不过电压要通过几个继电器连接马达电源插座

谢谢,电源管理板35V从哪里可以找到?
发表于 2022-1-21 07:28:54 | 显示全部楼层
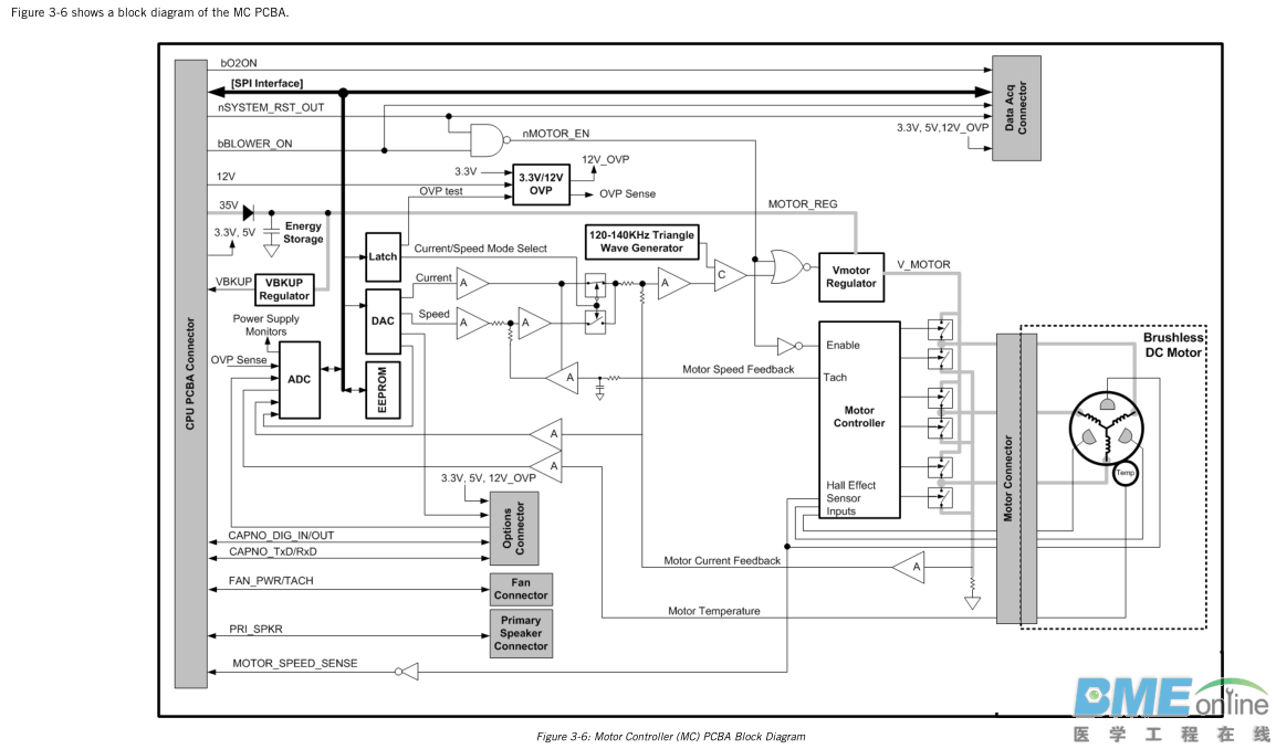
去马达控制板上找 无标题.png
发表于 2022-1-21 08:08:55 | 显示全部楼层
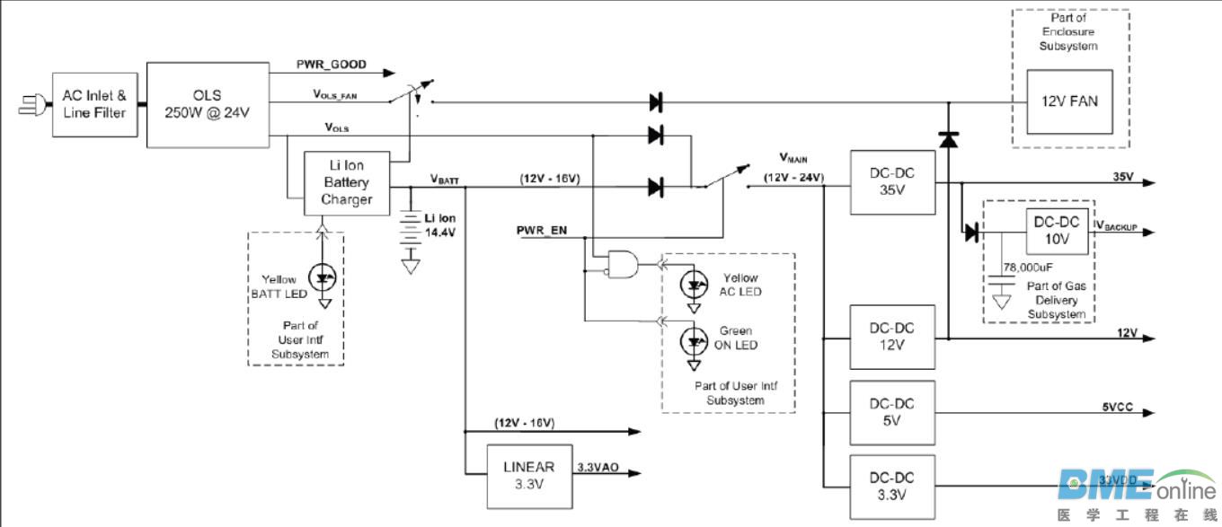
360截图20220121080813392.jpg
 楼主| 发表于 2022-1-21 10:30:12 | 显示全部楼层
我试试,谢谢兄弟们
已绑定手机
发表于 2022-1-21 11:48:19 来自手机 | 显示全部楼层
qiaozhi119 发表于 2022-1-20 21:02
能说下是哪个芯片吗?或者J3接口电压定义有吗?查了维修手册没有说J3接口说明 ...

拍照图片发给我,我给你算出来位置

发表回复

您需要登录后才可以回帖 登录 | 注册

本版积分规则

扫码打开小程序

扫码安装APP

快速回复 返回顶部 返回列表