设为首页
收藏本站
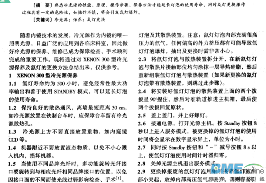
开启辅助访问
欢迎您,请
登录
或
注册
搜索
搜索
热门搜索:
迈瑞
磁共振
东软
空气消毒机
飞利浦c型臂
胎儿
飞利浦
柯达dr维修
50ma
床
高频电刀
华玺输液泵
冷光源
加速器
招标预算
西门子
飞利浦C型臂
胎心
东芝彩超
飞利浦M3046
迈瑞生化
快捷导航
文库
文章
帖子
所有分类
医用配件
监护仪/心电图机
呼吸机/麻醉机
检验设备
监护仪/心电图机
监护仪
心电图机
除颤仪
血氧仪
胎监仪
电子血压计
脑电图机
其它
呼吸机/麻醉机
呼吸机
麻醉机
其它
检验设备
血细胞分仪板
生化分析仪
电解质分析仪
血气分析仪
凝血分析仪
血流变分析仪
尿液分析仪
免疫分析仪
其它
影像设备
CT
DSA
普放设备
MRI
加速器
附属设备
超声
其它
手术器械/内镜
软镜
硬镜
冷光源
电刀
手术器械
其它
血透机/水处理
血透机
水处理
耗材
医用灯泡
监护仪耗材
呼吸机耗材
医用灯泡
无影灯灯泡
生化仪灯泡
监护仪耗材
导联线
氧饱和度探头
胎心监护探头
血压袖带
其它
呼吸机耗材
螺纹管
氧电池
积水杯
通气面罩
呼吸气囊
细菌过滤器
其它
医用电池
心电图机电池
除颤/监护电池
血压计电池
注射泵电池
其它电池
维修服务
电源维修
手术器械维修
影像设备维修
电源维修
彩超电源
呼吸机电源
其它电源
手术器械维修
高频电刀
普通器械
影像设备维修
CT
MRI
普放
超彩
麻醉呼吸机维修
麻醉机维修
呼吸机维修
监护/心电维修
监护仪维修
心电图机维修
胎心监护维修
除颤仪维修
电子血压计维修
内镜维修
摄像机
软镜
硬镜
气腹机
其它
其它
血透机维修
其它
通用配件
电子元器件
显卡
显示屏
电子元器件
二极管
三极管
场效应管
电容
电阻
IC芯片
其它
显卡
PCI-E 接口
AGP接口
图形工作站卡
PCI接口
其它
显示屏
工控显示屏
其它
存储设备
CF卡
TF卡
SD卡
硬盘
其它
五金配件
螺丝
螺幅
其它
机电产品
其它
其它
工具/资料
图书
维修资料
维修工具
图书
维修用书
考试用书
管理用书
其它
维修资料
影像设备
检验设备
监护除颤
呼吸麻醉
其它
维修工具
普通工具
备份工具
检测设备/模拟器
其它
其它
模拟器
检测设备
其它
医械展台
检验设备
影像超声
监护除颤
检验设备
影像超声
监护除颤
医用光学
腹腔镜
实验仪器
康复理疗
消毒灭菌
其它
首页
资讯
技术
市场
数字
综合
维修
基础
经验
案例
公司
管理
制度
计量
质控
法规
职场
考试
培训
招聘
感悟
文库
论坛
发现
签到
黄页
名片
医工商城
APP下载
本版
用户
医学工程在线
»
论坛
›
技术讨论一区(综合)
›
故障求助
›
XENON NOVA 300更换灯泡之后,时间复位时怎么操作的 ...
论坛积分体系说明
|
用户须知
本论坛版主工作制度(讨论稿)
第三方维修公司汇总,欢迎补充
技术精湛的工程师加入
|
新人必读帖
2012年版主招募中,欢迎加入
等待验证会员请讲
|
医工币充值说明
论坛广告位列表及报价
我来说说“医学工程在线”的定位
论坛获取金币的方法总结
大文件上传方法图解说明
医学工程在线论坛评分细则
空位待租,可链接到指定网址
返回列表
查看:
3314
|
回复:
6
XENON NOVA 300更换灯泡之后,时间复位时怎么操作的
[复制链接]
qiaozhi119
qiaozhi119
当前离线
积分
9050
IP卡
狗仔卡
发表于 2020-4-16 17:38:51
|
显示全部楼层
|
阅读模式
XENON NOVA 300更换灯泡之后,时间复位时怎么操作的?请教各位老师,还有这个光源的说明书有没有分享一下?
回复
使用道具
举报
提升卡
置顶卡
沉默卡
喧嚣卡
变色卡
显身卡
qiaozhi119
qiaozhi119
当前离线
积分
9050
IP卡
狗仔卡
楼主
|
发表于 2020-4-21 16:54:33
|
显示全部楼层
已经修复,更换灯泡完毕,按压面板后方的那个按键同时开机就可以了
回复
支持
1
反对
0
使用道具
举报
显身卡
tsect
tsect
当前离线
积分
10578
IP卡
狗仔卡
发表于 2020-4-17 08:04:47
|
显示全部楼层
参照一下吧
回复
支持
1
反对
0
使用道具
举报
显身卡
qiaozhi119
qiaozhi119
当前离线
积分
9050
IP卡
狗仔卡
楼主
|
发表于 2020-4-16 17:42:26
|
显示全部楼层
论坛里面看到了Nova 175的,可能差不多
回复
支持
反对
使用道具
举报
显身卡
老张维修
老张维修
当前离线
积分
317
IP卡
狗仔卡
发表于 2020-4-17 14:05:30
|
显示全部楼层
楼上解释的很好 赞一个
回复
支持
反对
使用道具
举报
显身卡
qiaozhi119
qiaozhi119
当前离线
积分
9050
IP卡
狗仔卡
楼主
|
发表于 2020-4-17 15:45:42
|
显示全部楼层
谢谢各位老师回复,等买到灯泡拆机试试
回复
支持
反对
使用道具
举报
显身卡
奔波儿灞
奔波儿灞
当前离线
积分
8
IP卡
狗仔卡
发表于 2020-4-21 15:45:52
|
显示全部楼层
完美的解释 谢谢分享
回复
支持
反对
使用道具
举报
显身卡
返回列表
发表回复
高级模式
B
Color
Image
Link
Quote
Code
Smilies
您需要登录后才可以回帖
登录
|
注册
本版积分规则
发表回复
回帖后跳转到最后一页
浏览过的版块
新人成长
帮助中心
用户须知
论坛相关
积分相关
其他相关问题
积分相关
我的积分
积分充值
积分兑换
我的积分记录
网站积分规则
医工发现
维修电话
每日签到
个人设置
修改头像
修改个人资料
空间设置
修改密码
QQ绑定
关于我们
网站简介
联系我们
网站地图
免责声明
扫码打开小程序
扫码安装APP
快速回复
返回顶部
返回列表