返回顶部
论坛积分体系说明|用户须知
本论坛版主工作制度(讨论稿)
第三方维修公司汇总,欢迎补充
技术精湛的工程师加入|新人必读帖
2012年版主招募中,欢迎加入
等待验证会员请讲|医工币充值说明
论坛广告位列表及报价
我来说说“医学工程在线”的定位
论坛获取金币的方法总结
大文件上传方法图解说明
医学工程在线论坛评分细则
空位待租,可链接到指定网址
12
返回列表 发新帖
楼主: 随遇漫步

Alaris 输液泵报ERR,怎么解决

17
回复
9814
查看
  [复制链接]
随遇漫步 来自手机 显示全部楼层 发表于 2019-6-3 16:20:30
今天开机又报错了
回复 支持 1 反对 0

使用道具 举报

随遇漫步 来自手机 显示全部楼层 发表于 2019-6-3 16:21:29
你是对的 发表于 2019-6-3 14:38
兄弟,进口设备就不要想着中文版资料了,好好看英文的吧

此话言之有理,我要好好学习英文了
perfect 显示全部楼层 发表于 2019-6-22 12:52:41
最后楼主解决了吗
平生欢 显示全部楼层 发表于 2019-11-22 11:12:55
我也遇到同样故障,故障解决了吗
楚留香 来自手机 显示全部楼层 发表于 2020-2-21 18:17:40
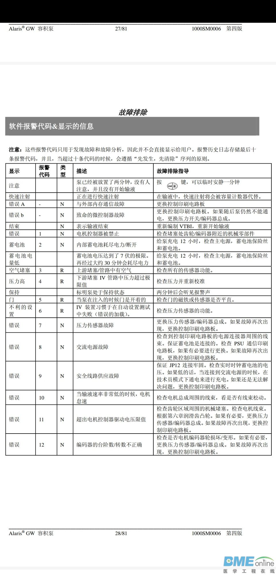
艾丽斯输液泵错误代码解释
Screenshot_2020-02-21-18-12-26-966_cn.wps.moffice_eng.jpg
Screenshot_2020-02-21-18-12-16-290_cn.wps.moffice_eng.jpg
已绑定手机
ayong8105 来自手机 显示全部楼层 发表于 2020-3-20 10:36:40
按住下键和开机键开机。时间要长一点。显示code 0,再按上键调到10,按回车键确认。就会显示故障代码了。代码表加微发给你。微同名
qq_H4aNa 来自手机 显示全部楼层 发表于 2020-10-30 12:44:40
最后是怎么解决的
已绑定手机
陈景勇 显示全部楼层 发表于 2024-6-4 16:53:25
ayong8105 发表于 2020-3-20 10:36
按住下键和开机键开机。时间要长一点。显示code 0,再按上键调到10,按回车键确认。就会显示故障代码了。代 ...

您好,我这台设备也是开机报错显示err,按您说的上调到10按回车键后显示的是9,这个代码代表的什么意思呀?
您需要登录后才可以回帖 登录 | 注册

本版积分规则

医学工程在线 医学工程在线(bmeol.com)创建于2009年2月,是医院设备科、医学工程科及其他医学工程专业人员的交流平台,提供医学工程领域的资讯信息、技术交流、配件供求、人才招聘等综合服务。
  • 官方手机版

  • 微信公众号

  • 商务合作