本帖最后由 trinkiclq 于 2018-1-10 21:48 编辑
只是简单的传了 些图片,编辑帖子实在麻烦。简单的看看吧。 DASH3000/4000系列监护仪自动重启的故障,一般多数是DAS板的问题,但也不排除少量主板故障。比如:DAS板二次开关电源不起振或输出端电压偏低。DAS板上的供电又分为2路其中一路是SPO2、有创血压、二氧化碳、ADC、FLASH、MCU。另一路电源是给心电放大、ADC,只要这两路其中有一路电压偏低或电源不起振,都会造成DASH3000/4000监护仪自动重启。它们之间是通过光耦和主板之间进行通讯联系。只要DAS板心电部分MCU不工作、血氧血压部分MCU不工作、FLASH程序错误都会造成监护仪反复重启。 
紧张的台面,寒酸的地方,真不忍心拍图。
鉴于dash系列监护仪的紧凑性,给我们的维修工作带来了不小的难度,DAS板位于主板的上方用柔性线路板联接主板-显示组件-DAS组件。万用表笔伸不进去更不好测量。而且用代换法维修时每次都要拆卸柔性线路板40针排插,这样比较容易损坏柔性线路板的排针,在这里我用到了延长线的办法。 制作DAS板延长线后效果图 DIP40针,公座,母座。 
做排线的过程比较麻烦,其中我还用到了ALTIUM DESIGNER 这个软件,要不我怎么腐蚀覆铜板呢?
设计PCB file:///C:/Users/ADMINI~1/AppData/Local/Temp/msohtmlclip1/01/clip_image007.jpg 监护仪延长线外接DAS板 file:///C:/Users/ADMINI~1/AppData/Local/Temp/msohtmlclip1/01/clip_image008.jpg 
外接DAS板正常启动.。指示灯DS1常亮,
file:///C:/Users/ADMINI~1/AppData/Local/Temp/msohtmlclip1/01/clip_image009.jpg 
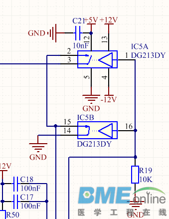
能够识别DAS板的程序信息。用这个办法测量DAS板的各项参数方便很多。 file:///C:/Users/ADMINI~1/AppData/Local/Temp/msohtmlclip1/01/clip_image010.jpg 前些日子根据实物画的血氧模块电路图,修好了一些,还剩最后一个陶瓷板,上面一个芯片暂时没有。快过年了,马云家快递不给力。先放放吧。呵呵!! 上图两幅,不清晰。以后另外开贴传更清晰的。能多赚点儿积分。
血氧模块,根据原理图分析坏掉的那个芯片,贴上来吧!给各位看官瞧瞧!以后修监护都往这论坛传,赚积分,呵呵!!
|