返回顶部
论坛积分体系说明|用户须知
本论坛版主工作制度(讨论稿)
第三方维修公司汇总,欢迎补充
技术精湛的工程师加入|新人必读帖
2012年版主招募中,欢迎加入
等待验证会员请讲|医工币充值说明
论坛广告位列表及报价
我来说说“医学工程在线”的定位
论坛获取金币的方法总结
大文件上传方法图解说明
医学工程在线论坛评分细则
空位待租,可链接到指定网址

[维修经验分享] 我是如何用三个月的时间学会51单片机和PCB制板软件,最终做出“产品级”时钟电路板的

20
回复
9626
查看
  [复制链接]
capacitance 显示全部楼层 发表于 2016-2-15 17:19:02 |阅读模式
本帖最后由 capacitance 于 2016-6-26 16:04 编辑

前段时间,手术室控制面板里的时钟坏了,时间静止,按按键调节也没有反应。下图左上角的一个(北京时间)

截图20160129162801.png
拆出里面的电路板如下图
截图20160215154731.png
截图20160215154659.png
简述一下电路板元件:图中TPIC6B595N和TD62783APG两个芯片配合起来驱动大尺寸数码管,TPIC6B595N有锁存数据功能。51内核单片机采用动态扫描数码管方式显示时间。
根据故障现象分析如下:
        1.        单片机有程序跑飞或死机的可能。单片机出问题,按按键也会没反应,数码管显示数字也会静止。
        2.        数码管显示时间静止,可能是驱动数码管显示芯片损坏所致。并且按按键数码管没反应这个现象可以佐证数码管驱动芯片损坏的推论。
首先,我检查了给各个芯片、元件供电的电压,没有发现异常,芯片Vcc引脚上的电压也正常。简单测量了一下板子上的元件,没有发现问题。我开始怀疑晶振有问题,更换单片机和时钟芯片的晶振后,故障依然存在,顺带换掉负载电容,还是没有效果。接下来只能更换驱动数码管显示的芯片了。在淘宝上淘了TPIC6B595N和TD62783APG两种芯片,更换上去后还是不行。这时我感觉整个人都不好了,估计是单片机程序有问题。只能找厂家买个新的板子了。



厂家报价2000大洋,和厂家沟通了半天,他们也不肯优惠,真是狮子大开口啊!正巧我的同事提出我们自己做个时钟电路板的想法,我们商量了一下,他“拉”着我去和BOSS申请了一下,BOSS“竟然”同意了!上面加双引号是因为我根本就没学过如何画PCB板,那时候我还认为这个东西非常高深,不是一般的人能玩的转的。而且我平时做的小东西都是用MSP430F149这款单片机,个人感觉这款单片机不适合用来做大尺寸时钟。另外我同事在大学时接触过51单片机,但是工作几年他也把单片机忘的差不多了。



其实我们主要的目的是正好利用这个机会学点东西,自己不逼自己一把,你永远不知道自己有多优秀!基于很多方面考虑,我半年前就想着学学51单片机,虽然有很多搞单片机的大牛吐槽51单片机,但我感觉它还是有很多不错的地方。另外,我也一直梦想能自己画一块电路板!能自己画电路板是件多么牛掰的事!
capacitance 显示全部楼层 发表于 2016-2-16 08:10:24
测试了几天,运行正常!!!心中特别高兴。
但是,这款板子有个缺点——亮度不够高。数码管前面没有任何遮盖的话,亮度正常,但是手术室里是这样的,数码管前面有黑色塑料遮挡,数码管被遮挡后,亮度明显不够。
截图20160215154833.png
紧接着我又重新设计硬件电路和程序,做了一款新的时钟电路板。很幸运,这次也是一次成功。
正面图和原来的差不多,这里我就不贴图了,反面图如下
截图20160201144113.png
新款时钟电路板安装到手术室里使用已经有将近四个月了,至今依然稳定运行,中间没有出现过问题。
截图20160215154852.png

新款板子比上面的那款复杂,功能也有增加。主要功能如下
        1.        除了可显示时间,还可显示温度、湿度;
        2.        板子自带三个调节时间的按键(模式键,增加键,减少键),有外接按键接口;
        3.        新增蜂鸣器电路,可增加闹铃功能(暂未编写此功能程序);
        4.        根据测试,时钟每天会快1-4秒,具体要看负载电容和晶振的匹配情况。


下面写写我的感受:
        1.        搞软硬件开发的工程师们真心是不容易,曾经有好多次调程序调到想吐。有一段时间,因为坐的时间太长,导致腰椎疼了很长一段时间。在这里很想说一句:感谢你们!你们辛苦啦!
        2.        要想真正地学一些实用的东西,我们最好要有着做一个“产品”的态度,只有这样我们才会更加有动力,才会对自己“苛刻”起来,这个过程中我们才会了解地更深。
        3.        大胆去做,行动起来,有些东西没想象中的难。


作为一个电子爱好者菜鸟,上面有说错的地方欢迎大家拍砖
回复 支持 1 反对 0

使用道具 举报

capacitance 显示全部楼层 发表于 2016-2-15 17:19:03
本帖最后由 capacitance 于 2016-2-15 17:20 编辑

说干就干!
在淘宝上买了块STC89C51的学习板,开始自学51单片机。
截图20160201095244.png
因为学过MSP430类型的单片机,有了点基础,所以51还是很好上手的。接下来,我先动手焊接了大尺寸数码管显示部分(下图)和其它外围芯片
截图20160201092709_看图王.png
截图20160201092639_看图王.png
接下来就是漫长而痛苦的编程、调试。

以前自己做些小东西玩时,对自己的要求不高,只要能实现功能就行,中间出些小问题也没过多关注。比如说,数码管显示经常会遇到这种情况:程序功能比较简单时,数码管亮度正常,但随着程序功能的叠加,数码管亮度会变暗,有时不该亮的数码管段也会微微发亮。有按键功能的程序,按按键时,数码管会闪等等。

因为我做出来的这个时钟电路板要给手术室使用,所以绝对不能让出现上面的状况,我一直怀着“做产品”的心态来设计时钟电路板,既然是产品,那么它的基本功能和稳定性,特别是稳定性是我必须要保证的!

还有一点要补充一下,就是硬件电路设计,这个也是很耗时间的。因为我用的是四个1.8寸和两个1.2寸的大尺寸数码管,所以必须加驱动芯片来驱动数码管,这也就是我为什么会设计两款时钟电路板,下面会提到的。
在调试程序的过程中,我也同时在自学PCB画板软件Altium  Designer 6,感谢同事分享的资料
截图20160129151239.png
经过三个多月的折腾,终于调好了程序,画好了电路板
截图20160129154024.png
电路原理图
截图20160129153307.png
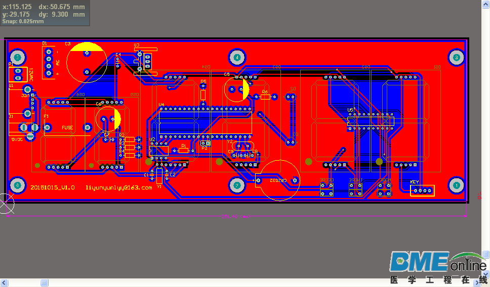
PCB板图
截图20160129152045.png

评分

1

查看全部评分

capacitance 显示全部楼层 发表于 2016-2-15 18:11:20
明天继续更新,,,,
capacitance 显示全部楼层 发表于 2016-2-16 08:06:12
本帖最后由 capacitance 于 2016-2-16 08:51 编辑

在万能的淘宝上找到商家帮我生产PCB板,忐忑地等待了一个多星期,做好的板子终于拿到手了,包装的还挺严实
截图20160216085101.png
拿到板子后,我迫不及待地焊接了一块,成品如下(来自我的淘宝店的截图)
正面图
正面图2s.JPG
反面图
反面图2s.JPG
通电测试图
截图20160215154756.png

评分

1

查看全部评分

已绑定手机
王存航 显示全部楼层 发表于 2016-2-16 09:02:48
capacitance 发表于 2016-2-16 08:10
测试了几天,运行正常!!!心中特别高兴。
但是,这款板子有个缺点——亮度不够高。数码管前面没有任何遮 ...

   做任何事只要有恒心、耐心、加上基础知识肯钻研就会有成果,谢谢分享。
cy2011 显示全部楼层 发表于 2016-2-16 11:01:26
凡事刻苦专研,试着“逼”自己一把,这不仅是一篇文章分享,更是励志经历分享,加油!
楚留香 来自手机 显示全部楼层 发表于 2016-9-17 15:48:26
你己是高手中的高手,我望尘莫及。
capacitance 显示全部楼层 发表于 2016-9-18 08:47:51
楚留香 发表于 2016-9-17 15:48
你己是高手中的高手,我望尘莫及。


已绑定手机
andyberge 显示全部楼层 发表于 2016-12-13 10:49:20
牛啊!大学时候学过已经全部忘了,基本不会维修到芯片,更别说重新设计,向你学习
您需要登录后才可以回帖 登录 | 注册

本版积分规则

医学工程在线 医学工程在线(bmeol.com)创建于2009年2月,是医院设备科、医学工程科及其他医学工程专业人员的交流平台,提供医学工程领域的资讯信息、技术交流、配件供求、人才招聘等综合服务。
  • 官方手机版

  • 微信公众号

  • 商务合作