欢迎您,请 登录 或 注册

论坛积分体系说明|用户须知
本论坛版主工作制度(讨论稿)
第三方维修公司汇总,欢迎补充
技术精湛的工程师加入|新人必读帖
2012年版主招募中,欢迎加入
等待验证会员请讲|医工币充值说明
论坛广告位列表及报价
我来说说“医学工程在线”的定位
论坛获取金币的方法总结
大文件上传方法图解说明
医学工程在线论坛评分细则
空位待租,可链接到指定网址
查看: 8048|回复: 11

[维修经验分享] 续开关电源(SMPS)的维修

  [复制链接]
发表于 2009-12-12 21:48:12 | 显示全部楼层 |阅读模式

电源板

电源板
没有看过块电源板的主机,也不知道是什么机器上的。不过这款电源是一个单电压输出的电源板,维修起来比较简单。
一、故障现象
  开不了机,没有直流电压输出。
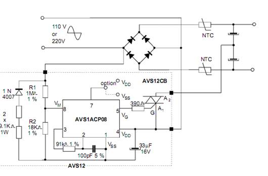
  如图上所示2号插口是AC220V的电压输入,而3号插口是电压输出端。
二、电源板的工作原理
  AC220V的电压输入后,经过F1-F2电险管的保护后,接着是通过电容、电感的滤波和全桥整流,整流后端的部分电路如下图所示: 5.jpg 这部分电路主要是:如果电源从220下降到110伏特的可控硅控制仍然锁定到220模式,可以避免任何高电压尖脉冲电压。AVS1ACP08是5号芯片的供电电压为16V的直流电。
   这个电源板最关键的电路是PWM调制电路,主要是由7号UC3842B以及其外围电路和1号开关管组成的。也可以叫起振电路。1号的开关管是增强型的N沟的场效管。UC3842B的内部的电路如下图所示:

UC3842B内部电路图

UC3842B内部电路图
,内部电路图主要是为维修判断用。该起振芯片UC3842芯片是要另外提供一个供电电压的。
   经过起振电路后,变压器后端经过二极管的整流后,由LM339、电阻、光耦元组成的取样比较电路和反馈电路,而TL431芯片周围组成一个稳压电路。
   根据该板后端输出的电容的耐压值可推测出,该电源板输出在20V左右的直流电压。
三、故障排除
  经过对保险管的检测,保险管是好的,同时也检测了开关管是否有短路的现象。发现变压器后级的整流管短路,没有找着相对应型号的二极管,原来的二极管的电流要求是1.5A的,之后我用了两个1A的二极管并联代替。
  经过确保电路没有短路的地方后,然后通过通电检测该电路,需要的工具有一个稳压电源(提供一个16V的电压)、电源线,220V电压输入后,和在UC3842的11脚提供16V的电压后,测量输出端的电压为0V,这个结果证明,该电路没有起振,因此检测UC342的14脚的电压,同时也是为0V,如果该芯片处于正常的工作状况时,UC3842的VREF的基准是为5V的,而对UC3842的输出脚用示波器,是没有信号的,正常的情况是有一个高频脉冲的,因此可以断定是UC3842故障,更换后,故障排除。测得输出端有24V的直流电。

评分

1

查看全部评分

发表于 2009-12-13 20:05:45 | 显示全部楼层
这个不错 以后多发
 楼主| 发表于 2009-12-15 22:24:53 | 显示全部楼层
有谁知道上面的板块是什么机器上面的板块啊,
发表于 2010-5-3 22:41:32 | 显示全部楼层
我也在学习硬件的维修。不太好入门啊。
已绑定手机
发表于 2010-5-19 17:49:11 | 显示全部楼层
没见过,学习了
发表于 2010-7-21 09:44:31 | 显示全部楼层
可以学习下,谢谢
发表于 2011-9-22 10:58:35 | 显示全部楼层
谢谢楼主分享,学习
已绑定手机
发表于 2015-9-6 11:09:47 | 显示全部楼层
感谢楼主的分享 知道电源开关原理后很容易找到问题 支持楼主多分享  
发表于 2019-8-31 11:10:32 | 显示全部楼层
感谢分享,学习了。
已绑定手机
发表于 2020-5-30 18:32:34 | 显示全部楼层
谢谢大神分享

发表回复

您需要登录后才可以回帖 登录 | 注册

本版积分规则

扫码打开小程序

扫码安装APP

快速回复 返回顶部 返回列表